
主要内容
近年来地方政府持续推进化债工作,地方债务风险显著收敛,交出了较好的成绩单。
回顾2025年,地方化债具有以下重要特点:一是,隐债清零地区不断扩大。二是,融资平台数量压降加速。三是,清欠进展较快。同时,2025年地方化债出现以下新动向,一是,重点化债省份启动退出机制。二是,新增专项债用于清欠。三是,首次提出化解城投经营性债务。四是,防止平台退出异化成为重要关注。
今年地方化债的目标和重点,主要表现在:一是,防范和化解地方债务风险,仍是地方加强债务风险管理的核心。二是,遏制新增隐债风险。三是,推动融资平台出清。四是,加强清欠工作,解决企业拖欠款问题。五是,多措并举化解城投经营性债务风险。
今年地方化债将有以下主要举措:一是,充分利用政策资源、财政资源化债。二是,盘活资产化债。三是,继续推进金融化债。四是,进一步加强法定债务管理。五是,继续强化债务流动性风险管理。六是,建立全口径债务风险监管监测体系。七是,对新增隐债严肃财经纪律。
展望今年化债进程,预计将出现如下特点:一是,重点化债省份债务管理机制建设将继续加强,退出或将加速。二是,融资平台将继续大幅转型退出,防异化成为新一轮博弈点。三是,地方清欠今年将迎来关键年。四是,城投经营性债务风险化解将成为地方重要目标。
一、 去年地方化债有哪些新动向?
1、去年地方化债有哪些特点?
地方化债是防风化险、实现高质量发展的重要一环,作为地方政府近年来的重点工作,地方政府持续推进化债工作,地方债务风险显著收敛,交出了较好的成绩单。回顾2025年地方化债进程,具有以下重要特点:
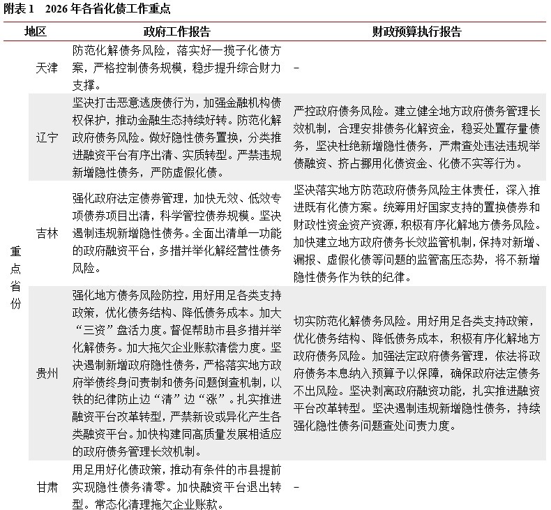
一是,隐债清零地区不断扩大。2024年中央推出“6+4+2”化债方案,即通过发行10万亿元地方政府债券对地方存量隐性债务进行置换,随着化债方案的落实,地方隐债清零稳步推进,隐债清零地区不断扩大。比如省级层面,内蒙古、吉林官宣退出债务重点省份,新疆在政府工作报告中明确实现存量隐性债务全部化解。市县级层面,2025年甘肃岷县、吉林四平市、黑龙江黑河市、江苏连云区等地明确提出并实现了“隐性债务清零”或“全域隐性债务清零”。
二是,融资平台数量压降加速。2025年地方多措并举推进融资平台债务化解,比如通过债务置换、降息、盘活“三资”、安排财政资金等方式,推动融资平台加速退出。具体来看,甘肃、辽宁退平台数量超过80%,江西新退出346家,超计划19家,隐性债务累计化解超序时进度,甘肃退出213家,湖南退出304家,其中湖南桃源县通过盘活“三资”30.5亿元,压降平台数量8家,实现了融资平台真实的退出。
三是,清欠进展较快。2025年首次通过新增专项债置换地方政府拖欠款,清欠拖欠款新增专项债发行明显超出市场预期。2025年用于清欠的新增专项债13473.53亿元,其规模已大幅超出2025年用于隐债化解的8000亿元额度,其中大部分或用于解决政府拖欠款问题,规模或超过7000亿元。受此影响,部分地方清欠提前完成任务,比如湖南湘潭岳塘区、邵阳市、吉林长岭县等。
2、去年地方化债有哪些新动向?
一是,重点化债省份启动退出机制。2023年底,国务院出台《关于金融支持融资平台债务风险化解的指导意见》(国办发〔2023〕35号,以下简称35号文),明确了天津、内蒙古、辽宁、吉林、黑龙江、广西、重庆、贵州、云南、甘肃、青海、宁夏十二个重点化债省份,并明确该区域内地方融资平台只能借新还旧,不能新增,且该区域内政府投资会受到一定的限制,重点化债省份名单制管理的出台,成为地方化债机制重要的组成部分。重点化债省份名单并非只进不出,政策上从隐性债务率、本地区金融债务与GDP之比以及退平台数量等方面确立了退出标准。2025年,重点化债省份中内蒙古和吉林官宣退出名单,宁夏提出“积极推动我区退出债务高风险省份”。
二是,新增专项债用于清欠。2025年《政府工作报告》强调新增专项债务限额“重点用于投资建设、土地收储和收购存量商品房、消化地方政府拖欠企业账款等”,这为地方政府将新增专项债用于“清欠”提供了政策支持。根据有关政策,清欠主体分为政府机关、事业单位(全额拨款、差额拨款、自收自支)、地方国有企业、地方政府融资平台公司六类,对于差额拨款事业单位、自收自支事业单位、地方国企以及融资平台公司这四种自负盈亏单位的欠款将通过国有大行、股份制行提供专项贷款解决,对于地方政府和全额拨款事业单位欠款则通过地方政府专项债券解决。
三是,首次提出化解城投经营性债务。2025年底中央经济工作会议首次提出,要优化债务重组和置换办法,多措并举化解地方政府融资平台经营性债务风险。与隐性债务由政府负有偿债义务不同,城投经营性债务是城投企业市场化经营过程中所形成的债务,需由城投企业自身经营所得去偿还,这些经营性债务不仅规模庞大,隐藏较大风险,同时,与地方政府也存在较大的关联,城投经营性债务部分产生于企业以市场化方式参与政府项目所形成,且其偿还取决于地方政府回款。在目前隐债置换导致地方债务风险显著收敛的背景下,去年中央经济工作会议首次提出化解城投经营性债务风险,或将意味着城投经营性债务风险将成为未来重要的化债方向,城投经营性债务风险化解也将获得更多的政策支持。从地方化债来看,个别省份提到了城投经营性债务风险化解情况,比如宁夏提到2025年存量非标债务全面清零。
四是,防止平台退出异化成为重要关注。尽管融资平台退出加速,但也存在真化债、真退出的问题,如果在化债和平台退出过程中,只是将政府融资功能转移到普通国企,或者进行虚假化债、债务转移、前清后欠,从而实现退平台,这并非退平台政策要实现的真正目标。去年财政部部长蓝佛安发表题为《发挥积极财政政策作用》的署名文章中指出,要加快推进地方融资平台改革转型,严禁新设或异化产生各类融资平台。江苏省2025年预算执行情况与2026年预算草案的审查结果报告也指出,加快融资平台改革转型和出清,加强平台退后管理,决不能简单“一退了之”,坚决防止国有企业异化为新的平台。
二、 今年地方化债有哪些新看点?
1、今年地方化债有哪些目标和重点?
尽管当前地方债务风险已出现显著收敛态势,但今年仍是地方化债的关键年,今年地方化债的目标和重点,主要体现在以下方面:
一是,防范和化解地方债务风险,仍是地方加强债务风险管理的核心。自2023年“一揽子化债”方案出台和2024年“6+4+2”债务置换方案推出,地方隐债风险明显收敛,但隐债风险化解有时间点需继续推进,部分经济财政实力较弱、债务风险较高的地区不排除仍存在债务风险爆发的可能性,因而,打赢防范和化解地方债务风险的攻坚战仍是地方面临的重要任务。比如,天津、辽宁、贵州等重点化债地区在今年政府工作报告或预算报告中均提到要“防范化解债务风险”。
二是,遏制新增隐债风险。在财政收支压力下,部分地方仍有新增隐性债务的冲动。防范和化解隐债风险,既要稳步化解存量,更要坚决堵住增量源头,避免“边化债、边造债”的恶性循环。从各省今年政府工作报告来看,遏制新增隐债风险不仅是债务重点省份关注的重点,也是非债务重点省份面临的挑战,比如,广东、浙江均在报告中提出要“坚决遏制新增隐性债务”。
三是,推动融资平台出清。融资平台是地方隐性债务的重要载体,2025年7月30日召开的中共中央政治局会议提到,要有力有序有效推进地方融资平台出清。地方退平台有具体的时间点,融资平台要求于2027年6月底清零。目前地方退平台重点仍是剥离融资平台政府融资功能、推进市场化转型和压降平台数量。比如,甘肃提出要“加快融资平台退出转型”,安徽提出要“推进地方融资平台出清”,陕西提出要“加快推动融资平台退出”等。
四是,加强清欠工作,解决企业拖欠款问题。2024年10月,中办、国办联合发布了《关于解决拖欠企业账款问题的意见》,对推进解决拖欠企业账款问题进行了全面部署。据透露,清欠工作的总体时限设定为三年,计划于2027年6月30日前全面完成。因而,清欠工作也是地方当前面临的重要任务,比如,贵州提出,要加大拖欠企业账款清偿力度;甘肃提出,要常态化清理拖欠企业账款;福建提出,要“常态长效清理拖欠账款”等。
五是,多措并举化解城投经营性债务风险。比如云南提到要“多措并举化解融资平台经营性债务风险”,西藏提出要“有效化解地方政府融资平台经营性债务风险”等。
2、今年地方化债将有哪些举措?
地方化债在明确要实现的政策目标同时,部分省份还公布了一些具体的举措。从各省2026年政府工作报告和财政预算报告来看,采用的主要措施包括以下方面:
一是,充分利用政策资源、财政资源化债。政策资源、财政资源仍是化债的主要资源,目前“6+4+2”化债方案是地方政府可资利用的最重要的化债资源,由于6万亿元置换债额度到2025年末已用完4万亿元,4万亿元新增专项债额度到2025年末也已用完超过1.6万亿元,因而,还剩超过4万亿元的置换债额度,这仍是地方政府化债重要的资源。财政资源方面,随着部分地方财政实力的增长,可以安排财政资金进行化债等,比如吉林提到要“统筹用好国家支持的置换债券和财政性资金资产资源,积极有序化解地方债务风险”。
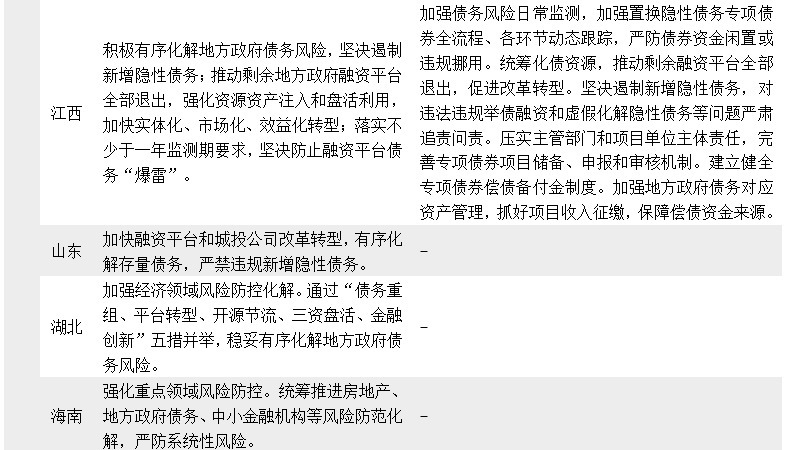
二是,盘活资产化债。在目前财政收支压力较大的背景下,地方政府通过加强对国有资产的利用以缓解财政压力,部分地方提出了“三资三化”的主张。比如,2025年10月,湖北省率先提出,要把“一切国有资源尽可能资产化、一切国有资产尽可能证券化、一切国有资金尽可能杠杆化”作为国有资产管理改革的三项原则。“三资三化”既可以加强对国有资源的利用,也是目前化债的重要资金来源。比如,贵州提出要“加大‘三资’盘活力度”,江西提出要“强化资源资产注入和盘活利用”等。
三是,继续推进金融化债。近年来在政策支持下,地方政府充分发挥金融机构、金融资源的化债作用,主要有银行贷款置换、地方存量债务重组、应急流动性贷款、债务风险基金等方式。金融机构化债有效缓解了地方政府债务压力,维护了金融市场稳定。尽管当前地方债务风险显著收敛,且金融机构因收益下降化债积极性下降,导致地方对金融化债的依仗也有所下降,但今年仍有少数地方对金融化债提出了要求。比如陕西提出要“用好省级债务风险化解基金,加力化解融资平台存量隐性债务”。
四是,进一步加强法定债务管理。法定债务虽然风险可控,但进一步加强管理,有利于提高资金使用效益和防范兑付风险。不过,重点化债地区和自审自发地区,在加强法定债务管理方面侧重点有所区别。比如,贵州提出要“加强法定政府债务管理,依法将政府债务本息纳入预算予以保障,确保政府法定债务不出风险”,青海提出要“制定新增一般债券分配管理办法,规范政府专项债券对应资产管理”,云南提出要“加强地方政府债券借用管还全生命周期管理”等。而广东则提出要“深化推进专项债券项目‘自审自发’试点,加强常态化项目谋划储备,优化专项债券资金投向,加力推动‘债贷联动’,撬动更多社会资本参与重大项目投资建设,强化债务‘借用管还’意识”,因而,重点化债地区更多侧重于健全政府债券管理机制,防范兑付风险,而自审自发地区重点在于推进“自审自发”机制建设。
五是,继续强化债务流动性风险管理。地方政府债务风险的产生大多源于政府项目收益与债务期限上的错配,以及由于债务到期规模较大与财政收入之间不平衡,导致的短期流动性压力上升。尽管目前随着地方债置换的推进,地方债务流动性风险已大为缓解,但个别地方债务流动性风险仍然突出,地方政府仍对短期偿债压力予以了相当的重视。比如,重庆提出要“支持融资平台改革转型,优化应急周转金管理,聚焦短期流动性风险,精准投放、规范管理”,河北提出要“压实市县主体责任,动态监测还本付息情况”等,反映出这些地方债务偿还压力较大,流动性风险仍较为突出。
六是,建立全口径债务风险监管监测体系。完善全口径地方债务监测监管体系,是地方政府着力于构建债务风险防控体系的重要屏障,因而,地方政府积极加强全口径地方债务的监测监控,比如福建利用信息技术目前已逐步建立了全口径政府债务动态监测平台,山东建立了“三债统管机制”等。同时,随着目前地方化债范围的扩大,除了传统的法定债务、隐性债务和城投经营性债务等需纳入监测监控范围外,政府拖欠企业账款等也需要纳入统管。有鉴于此,部分地方政府顺应新的化债环境,继续提出要加强这方面的建设,比如湖南提出要“构建全口径全方位全链条地方债务风险管控体系”,重庆提出要“强化地方债务全口径监测、全周期管理”等。
七是,对新增隐债严肃财经纪律。对隐性债务保持高压态势,是化解地方债务风险的根本,也是一项长期必须坚持的政策。近年来,地方多数省份不断提到要强化隐债问责,反映出地方遏制隐债风险新增的决心。比如,湖南提到要“以铁的纪律防止债务边清边涨”,贵州提出要“严格落实地方政府举债终身问责制和债务问题倒查机制”等。
三、展望
1、重点化债省份债务管理机制建设将继续加强,退出或将加速
“十五五规划建议”中提到,要提高防范化解重点领域风险能力,统筹推进房地产、地方政府债务、中小金融机构等风险有序化解,严防系统性风险。由此可见,地方政府债务风险仍是我国当前亟待需要防范化解的重点风险领域,也是提高国家经济发展安全的重中之重。有鉴于此,贯彻和落实“十五五规划”,仍需要加强地方债务风险管理,尤其是提高对地方债务风险薄弱环节的管理能力,重点是高风险债务省份应进一步加强地方债务风险管理。从重点化债省份政府工作报告和年度财政预算报告来看,近年来重点化债省份着眼于加强地方债务风险化解,强化债务管理机制建设,落实举债终身问责制和债务问题倒查机制等,预计在“十五五规划”的指引下,重点化债省份将进一步加强地方债务管理机制建设,从而实现地方债务风险化解。与此同时,随着地方政府债券置换隐债的推进,重点省份隐债规模大幅压降,以及融资平台退出加速,因而,重点化债省份退名单也在加速,预计接下来宁夏、青海等省份或将有望先后实现退出名单。
2、融资平台将继续大幅转型退出,防异化成为新一轮博弈点
根据政策要求,融资平台实现退出,需满足三点条件:一是隐性债务已清零;二是已剥离政府融资功能、完成市场化转型;三是,若城投公司经营性金融债务尚有存续且征得三分之二金融债权人同意后,可申请退出融资平台名单。且融资平台退出需在2027年6月底前实现清零,退出后还设置一年观察期确保退平台真实有效。因而,受政策因素影响,地方将融资平台数量压降作为重要的政策目标,预计今年地方融资平台将继续大幅转型退出。目前,地方压降融资平台数量主要的方式是整合、转型和注销。从转型来看,融资平台重在构建实体化、产业化的业务体系,从主要从事无收益或收益较少的公益性项目建设转型为能够产生持续现金流的经营性业务体系。但近年来在融资平台转型退出过程中出现了异化的现象,部分地方在平台退出后,又新设了一些平台,或者将政府融资功能转移到交投、产投等相对市场化的国企身上,或者化解平台债务风险,也只是将债务转移到其他国企。因而,随着部分省份对平台异化的重视,地方在财政收支压力较大的背景下,预计将会进行新一轮的政策博弈。
3、地方清欠今年将迎来关键年
自2024年中央对地方清欠工作进行部署,并明确到2027年6月底全面结束。地方政府加快了清欠工作步伐,2024年主要通过地方政府再融资债券对拖欠账款进行置换,2025年政策上又允许通过新增专项债进行清欠。由于明年年中需要完成清欠工作,预计今年地方清欠将会迎来关键期,地方政府将会进一步加大清欠工作的力度,包括采用通过加大财政资金安排、法定债务置换等方式进行推进。由于地区间的经济财政发展状况不同,清欠对不同地区的财政压力也不同,对于经济财政实力较弱、清欠规模较大的地区,比如辽宁、广西等地区,我们以2024年新增特殊专项债作为基数,2025年这些地区特殊新增专项债增加幅度较大,这增加的特殊新增专项债更多的可能是用于解决政府拖欠企业账款,同时,由于这些地区债务压力较大,因而,更需要获得政策上的支持,预计这些地区仍可能会获得更多地方政府置换债的发行。
4、城投经营性债务风险化解将成为地方重要目标
尽管城投经营性债务不是政府债务,但由于城投企业是地方政府控制的企业,城投经营性债务风险一旦爆发,将会影响到区域内企业的再融资能力,对地方经济发展产生巨大的负面影响,甚至可能导致区域性金融风险的产生。而当前城投经营性债务压力较大,以城投债到期为例,尽管2026年城投债到期规模2.34万亿元,同比下降6.7%,但这些负债企业偿债压力较重,考虑财务数据的可获得性,我们采用截止2025年6月30日的数据,这些今年有城投债偿还的企业去年中报中短期债务规模达到了11.14万亿元,而货币资金仅为4.62万亿元,反映出这些企业短期流动性压力明显较大。有鉴于此,在当前地方财政收支压力较大的背景下,城投经营性债务化解将成为地方政府重要的政策目标。地方政府加强城投经营性债务的化解,预计有以下主要的途径:一是,将城投经营性债务纳入风险监测范围,进行统筹管理;二是,支持金融机构通过展期、重组、降息等方式化债;三是,加大地方政府对城投企业应付账款的回款;四是,盘活地方“三资”偿债等。








责编:陈玉尧 | 审核:李震 | 监审:古筝
富豪配资提示:文章来自网络,不代表本站观点。